Exponentials
“The saddest aspect of life right now is that science gathers knowledge faster than society gathers wisdom.” ― Isaac Asimov
Perhaps the exponential is so ubiquitous because it is so simple. An exponential curve f(t) solves the differential equation:
The message of this equation is simple: the rate of change of some function is equal to the value of that function times some constant. In other words, as the function grows (or shrinks), the rate of change also grows (or shrinks). In the mathematically ideal case, this happens infinitely, yielding an exponential curve growing without bound or shrinking to zero. Of course, in the real world no trend follows this mathematical ideality, so every exponential curve must end.
Nevertheless, for the period when the trend is truly exponential, change happens at an accelerating rate. In the case of growth, something might get bigger or more complex at an increasing rate. For decay, the cost of something might decrease over time, tending towards zero. These situations are truly unique and drive immense change for anything related to the trend. These changes can be economic—the introduction of new technologies, or societal—structural changes that reorient how humans live and work.
Unfortunately, humans don’t have a native understanding of exponentials1, so we often discount them before they’re important and must catch up with them later. However, latching onto an exponential before it explodes can open endless opportunities for creation. Oftentimes exponentials move so quickly that the limiting factor becomes our ability to envision ways to exploit the trend. Therefore, exponentials tend to reward those who can imagine a drastically different future. They have the time to prepare for the inevitable shifts and take advantage of them.
Some important exponential curves
One of the most consequential exponentials in recent memory is Moore’s law. Moore’s law states that the number of transistors on a microchip doubles every two years while keeping roughly the same cost. As you can see from the plot below (note the log y-axis), this trend has continued since 1970. Due to this, the world has gone from primitive computers as large as rooms to much more powerful computers fitting within a phone.
The impact of Moore’s law is clear, but it is worth ruminating on how much human creativity was enabled by this one trend. In just 50 years, computers went from an obscure research machine to something that we interact with every day. It is unimaginable for us to revert to a time when computers weren’t so ubiquitous. The amount of art, engineering, and relationships that have been facilitated by computers is dizzying. Computers have reached the level of the car or modern medicine—so essential to the fabric of society that their sudden absence would have dire consequences. This pace of change is truly remarkable for a species that spent thousands of generations with roughly the same tools and capabilities.
Most of the exponential curves that have been impacting humanity for many years are well known, so I won’t go through them here. Some notable examples besides Moore’s law include the human population since 1800, railroad track length, and internet usage. Each of these contains fascinating details and ramifications, but the most interesting cases are those where the growth or decay has not exploded yet. This is a time ripe for creation for whoever can anticipate the future.
Emerging exponentials
One of the exponential trends that is just starting to reveal itself is the decrease in the cost to send a payload to space. For most of the history of space travel, this cost was roughly fixed. However, in recent years, mostly due to SpaceX’s use of reusable rockets, the cost to send a payload to orbit has dramatically decreased. This will have profound implications for not only the aerospace industry, but also any industry able to capitalize on this trend.
Clearly this trend benefits anyone who is currently sending things to space. However, if an exponential like this goes on for long enough, it can create industries that don’t exist today. One wild idea is to use rockets to make long haul flights. Since rockets are so much faster than planes, they could travel between any two points on the globe in under 60 minutes. Having such a capability for a reasonable cost would alter global trade as well as human travel patterns immensely.
An exponential that is just starting to make a real impact is that of the cost of solar energy. The chart below shows how the cost of energy from solar panels has been dropping exponentially since 1975. This is thanks to advances in semiconductor manufacturing2, government subsidies, and the motivation to decarbonize our energy supply.
A basic conclusion from this plot is that the capacity of solar power will increase as it becomes cheaper. This is true, but the more interesting implication is for the energy sector generally. Solar power is already the cheapest source available by some metrics, and its price is still decreasing. Therefore, we can reasonably expect the overall cost of energy to become lower and lower. Of course, this trend is subject to political, logistical, and geographic complications3, but many forces are pushing the cost of energy to zero.
Indeed, there is such an immense amount of energy coming from the sun that we could fulfill our current energy needs many times over with it. If solar energy can reach a substantial scale, humans will be able to decouple their energy use from the bottlenecks of cost and climate change. Such an abundance of energy could unlock vast spaces of human invention that are currently impossible. Energy is truly the most fundamental input to human progress, so increasing its supply has and can revolutionize how humans create and live4.
From these two examples we see the emergence of trends that will alter our world and how we live. While the specifics of the trends and how the larger world will react is difficult to pin down, the important point is that world will look substantially different because of these exponentials. Current industries will have to adapt, and completely new creations will be realized by those with sufficient imagination. The impact of the continuation of these exponentials is simply too great to be ignored.
The origin of exponentials
While predicting which technologies will take off exponentially is a complicated undertaking, there are some general characteristics that underpin many exponentials. One such characteristic is the situation in which producing many of something is cheaper (per unit) than producing a few. This phenomena is often separated into experience curve effects and economies of scale, but in reality the two are almost always intertwined.
Experience curve effects occur when someone builds up skills and knowledge relevant to building something as they make it. They might find new solutions to old problems, automate certain parts of the process, or develop designs that make the product cheaper. Economies of scale relates more to the simple fact that designing a product is a large upfront cost. Once the design and manufacturing technique are complete, creating the products is cheap. Most often these effects combine and feed off one another, driving the exponential cost reductions we observe5.
Another important dynamic that generates exponential trends is the fact that making something better and cheaper creates more demand for that thing. In the case of the integrated circuit, as it got cheaper and more powerful, new applications kept appearing. Each new generation of capabilities made more things possible, and thus drove more demand. This in turn created a stronger incentive for those creating integrated circuits to make them better and more cheaply, resulting in Moore’s law.
Humans don’t understand exponentials
Exponentials occur with some regularity, but humans are consistently caught off guard by them. This is because the human brain evolved to think in terms of linear (or logarithmic) numbers and trends6. Before the modern world, most trends weren’t exponential. Technology evolved slowly or not at all, and one could reasonably assume that the future would look roughly like the past.
This changed dramatically with the Enlightenment, Industrial Revolution, and now the Information Age. Now, collaboration and creation can happen at a rapid rate. Knowledge can be accessed and built upon with ease. Ideas and inventions can disseminate throughout the world over the course of weeks or months rather than years or decades. All of these are departures from the world that humans evolved in for thousands of years. Thus, we have a psychological blind spot for trends that are self-reinforcing because such trends are so new.
Don’t bet against an exponential
In each of the above examples, the technology undergoing exponential improvement spawned or altered entire industries. Moore’s law enabled the moon landing, the internet, and now AI. Each of these things were considered science fiction just decades before they happened. In each case, an exponential carried along and defied human expectations. Some people noticed the trend early and were able to create things never before seen.
If these examples are any guide, the takeaway should be to not underestimate exponentials. An exponential curve often grows so rapidly that humans must catch up to it. Once an exponential progresses enough, the limiting factor becomes humans’ creativity in finding what to do with the newfound capabilities. The ingredients of exponentials are special, but not so special that they don’t occur often. This means that they will keep happening repeatedly, altering the world as they march on.
The end of an exponential
Clearly, exponentials don’t last forever. The cost of compute might fall very low, but it can never truly reach zero. So, what dictates when an exponential trend will end? In some cases, the only barrier to an exponential is physics. For example, the cost of lithium ion batteries has been decreasing exponentially for decades. The limit to this exponential is the cost of the minimum raw materials to make the battery. These are the bare costs that are essential to the device. Everything else, including labor, manufacturing equipment, and transport adds to this cost. Therefore, in this case we can come up with a lower bound for the cost—anything lower is physically impossible, barring decreases in the costs of materials.
Depending on the exponential in question, it might be possible to do a similar analysis. However, predicting the end of an exponential is akin to predicting the future, something fraught with difficulty. For example, many well-informed people predicted the end of Moore’s law decades ago. Nevertheless, the trend continued for a long time unimpeded. In the mid-20th century, some predicted that the exponentially growing world population would lead to mass famine and civilization collapse. Instead, population growth has slowed or even stopped in many countries without widespread famine. The takeaway is that all exponentials end, but their precise end is often dictated by details and technicalities. Therefore, an exponential is an important signal that something big is happening, but it is not the end of the story and should be scrutinized.
Thinking exponentially
Many widespread human problems find their roots in our fundamental psychological biases. Humans evolved to live in a very different world than we do now, so we are cursed with many shortcomings that inhibit our making sense of the world. The existence of exponentials is one of these complexities that continues to take humans by surprise and cause significant disruption. Viewed this way, it would be advantageous for us to learn a proper conception of exponentials so we can prepare for them. How can we do this?
Clearly, exponential trends touch many aspects of the human experience and completely explaining them is impossible. However, there is one guiding principle that can take us closer to thinking exponentially: imagination.
In practice the type of imagination I’m talking about is the following. For a given exponential, ask yourself what consequences its continuation would have. For example: what effects will the cost of energy becoming extremely cheap have? Who and what would benefit from such a trend and how? These questions can then inform what action you should take. Most often, you will be constrained by your own agency and resources, so there is little you can do. Nonetheless, when it is possible to latch onto an exponential, ingenuity can lead to magic.
This type of imagination is not common. Most people and institutions don’t think about the consequences of exponentials until it is too late. This means they often form underwhelming or inadequate solutions to the challenges or opportunities the exponential presents.
Noticing exponentials is therefore a way for one to massively increase their leverage and impact in the world. Of course, exploiting an exponential takes great care in analyzing its causes and effects. Oftentimes details might halt the exponential or shift its impacts in an unexpected way. Nevertheless, the world is now made of exponentials, and it is up to us to imagine what to do with them.
Appendix: more notable exponentials
· Keck’s law: the number of bits per second that can be sent down an optical fiber increases exponentially.
· Metcalfe’s law: the value of a network scales with the square of the number of users connected to it.
· Pandemic growth: Covid showed us how an exponential can go from imperceptible to massive very quickly.
There is evidence that humans are natively best at thinking in terms of logarithmic scales, which is even further from an exponential than a linear trend is. This paper explores this fact by surveying Western and indigenous people.
In a fortunate coincidence, both transistors and solar cells are made primarily from silicon. This means that much of the expertise and knowledge we gained due to Moore’s law can transfer to the manufacture of solar cells.
One of the most glaring problems with solar is the fact than the sun only shines during the day, so large scale storage is necessary to make it usable at night. It does not appear that storage of the scale and cost necessary will be ready soon, so other sources of power will have to fill the gaps.
One of the best books on the relation between energy and human progress is Energy and Civilisation by Vaclav Smil. Vaclav Smil has been described as a “slayer of bullshit”, which is often a necessary role in the energy discussion.
It is also relevant to observe when these effects aren’t present when thinking about when a technology will go exponential. For example, nuclear power plants have seldom been built in the US in the last 30 years. Thus, there is not much robust expertise or infrastructure surrounding the industry. This will likely make a quick increase in the adoption of nuclear power in the US difficult and costly. Simply put, the experience curve and economies of scale have eroded and must be rebooted to kick off any exponential.
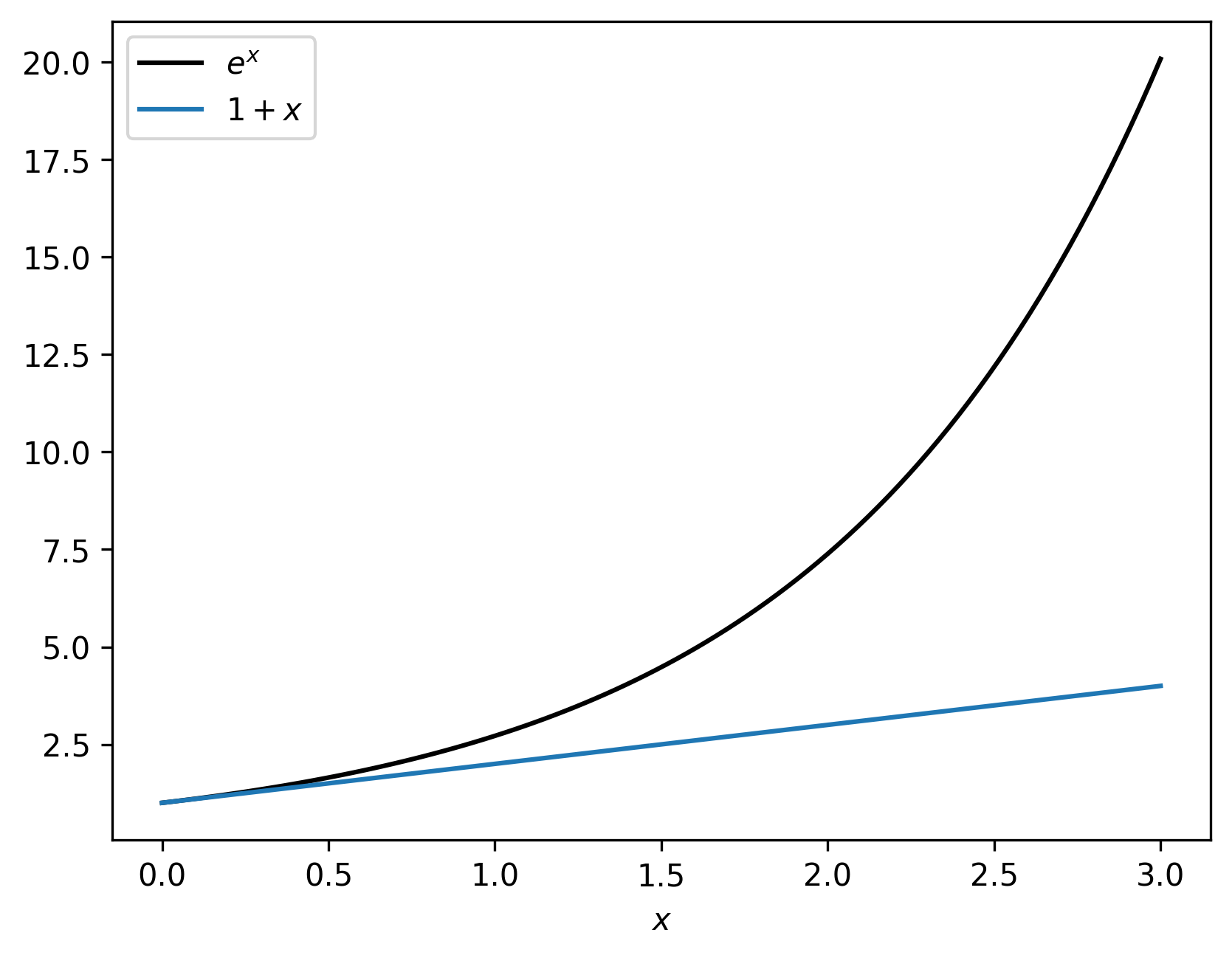
For the mathematically inclined, one way to understand this is via a Taylor series. If you look at the first plot in this essay, a linear function approximates the exponential at small values of x. However, we see that extrapolating this linear trend causes a huge underestimate of the exponential for larger x values. This is a clear visual reminder of the danger in thinking linearly about an exponential.





